• (+242) 04 444 87 31
  • contact@acsi.cg
techtrix
  • Agence
    • Historique
    • Présentation
    • Mot du Directeur Général
    • Communiqués
    • Organisation
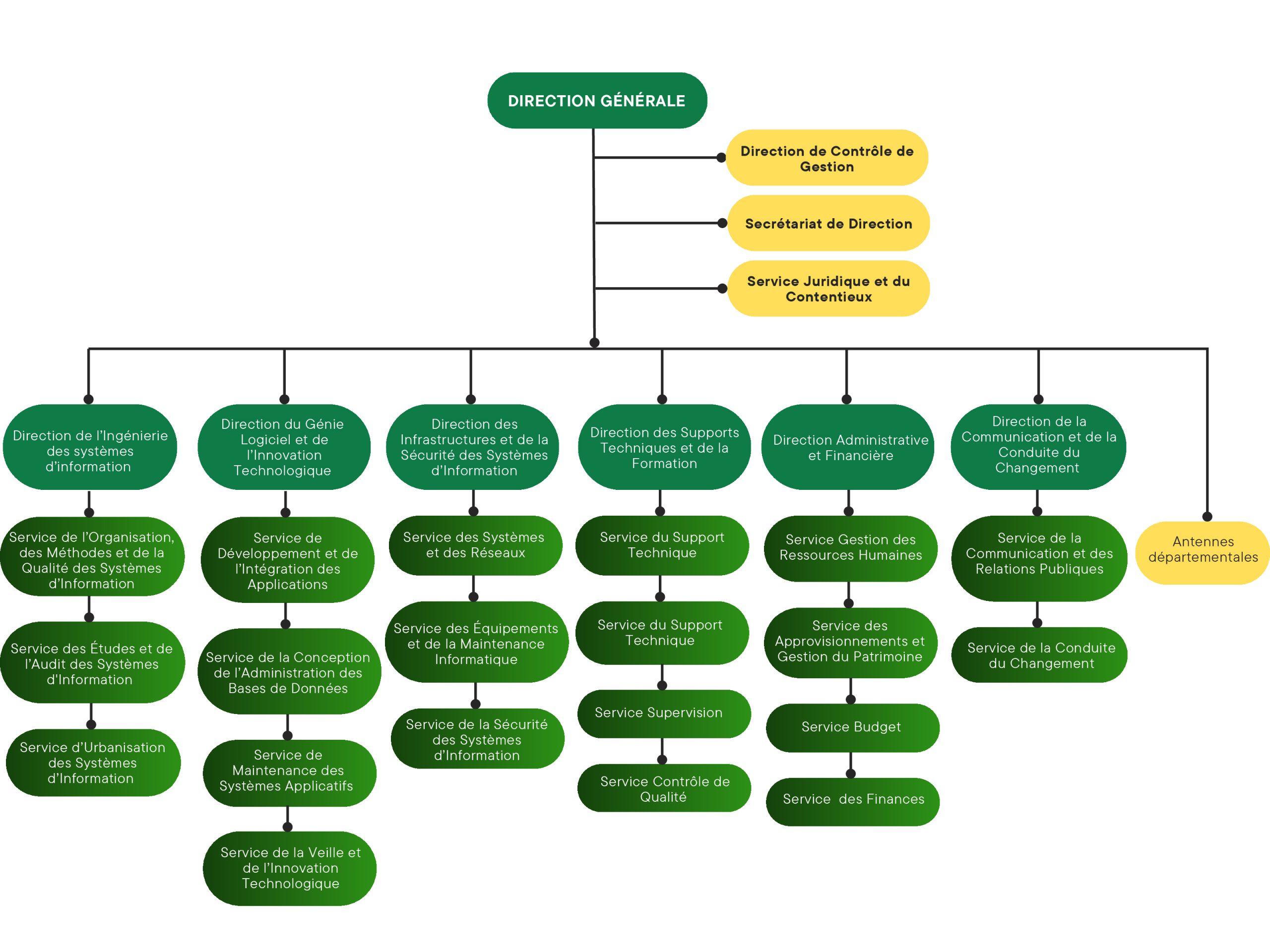
      • Organigramme
      • Directeur Général
      • Directeur Technique
      • Directeur Administratif
      • Directeur Financier
      • Directeur Commercial
      • Directeur Départemental
    • Postuler
  • Textes Officiels
    • Lois
    • Décrets
    • Notes de service
  • projets
    • Produits & Solutions
  • Actualités
  • cellule des marchés
    • Bulletin officiel des marchés publics
  • Médiathèque
    • Photothèque
    • Vidéothèque
  • Contact
(+242) 04 444 87 31
Make a call
Demander un devis

Organigramme

  1. Accueil
  2. Organigramme
fonds Noir et blancddd
Facebook Instagram Linkedin Twitter Youtube

nos prestations

  • Ingénierie logicielle et développement
  • Sécurité des systèmes d'information
  • Management des Bases de données
  • Formation en IT
  • Conseil Pilotage et Organisation des SI

liens utiles

  • Presidence de la République
  • Primature
  • Gouvernement
  • Secretariat Général du Gouvernement
  • Ministère des Finances

Contactez-nous

Brazzaville :
16 Rue Laptot MATOUFFA, M’Pila
(+242) 04 444 87 31

Pointe-Noire :
Mpita, en face de Canal Olympia
(+242) 06 611 48 51

Email : contact@acsi.cg

Copyright © ACSI 2025